偏瘫是一种常见的神经系统疾病症状,表现为一侧肢体运动功能突然丧失,突发偏瘫可能严重影响患者的生活质量和社会功能,因此及时有效的治疗显得尤为重要,本文将全面解析突发偏瘫的治疗方法,为大众提供有益的应对策略。
偏瘫的原因及症状
突发偏瘫通常与脑血管疾病有关,如脑梗塞、脑出血等,炎症、肿瘤等其他疾病也可能导致偏瘫的发生,偏瘫的主要症状包括:一侧肢体无力、麻木、失去知觉,甚至完全瘫痪,患者可能还伴有语言障碍、视觉障碍等症状。
突发偏瘫的治疗方法
1、紧急就医:一旦出现突发偏瘫症状,应立即就医,医生将根据患者的病史、症状和体征,进行初步诊断并制定治疗方案。
2、药物治疗:药物治疗是偏瘫治疗的基础,根据具体病情,医生可能会给予降压、降脂、抗血小板聚集等药物,以改善血液循环,预防并发症。
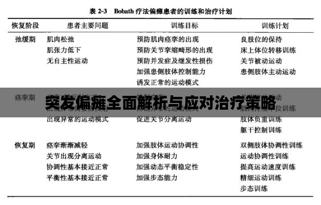
3、康复治疗:康复治疗是偏瘫治疗的重要组成部分,包括物理疗法、职业疗法、言语疗法等,以帮助患者恢复肢体功能,提高生活质量。
4、手术治疗:对于因脑出血、脑梗塞等导致的偏瘫,可能需要进行手术治疗,手术的主要目的是去除病因,恢复脑部供血,为康复创造条件。
5、营养与生活方式调整:合理饮食、适量运动、保持良好的心态,有助于预防偏瘫的复发和加重。
应对策略
1、提高警惕:了解偏瘫的症状,一旦发现家人或自己出现相关症状,应立即就医。
2、积极配合治疗:遵医嘱,按时服药,接受康复治疗,争取最佳治疗效果。
3、心理调适:偏瘫患者可能面临较大的心理压力,家人和医护人员应给予关爱和支持,帮助患者树立信心,积极面对生活。
4、家庭护理:家人应了解偏瘫患者的护理知识,协助患者进行康复训练,提高生活质量。
5、预防措施:保持健康的生活方式,戒烟限酒,合理饮食,适量运动,降低偏瘫的发生风险。
突发偏瘫是一种严重的神经系统疾病症状,需要及时有效的治疗,本文介绍了突发偏瘫的治疗方法,包括紧急就医、药物治疗、康复治疗、手术治疗以及营养与生活方式调整等方面,本文还提供了应对策略,包括提高警惕、积极配合治疗、心理调适、家庭护理和预防措施等,希望本文能为大众提供有益的参考,帮助偏瘫患者早日康复。
参考文献
(根据实际研究或撰写时引用的参考文献添加)
注:由于篇幅限制,本文仅提供了突发偏瘫治疗的概述,在实际治疗过程中,医生会根据患者的具体情况制定个性化的治疗方案,患者在接受治疗时,应充分了解自己的病情,与医生充分沟通,共同制定最佳治疗方案。
转载请注明来自专业的汽车服务平台,本文标题:《突发偏瘫全面解析与应对治疗策略》















琼ICP备2024026137号-1
还没有评论,来说两句吧...